Last updated: 2025-09-19
SmartCommissions - Reconciliation and Statement Generation
- Overview
- Step 1: Importing Commission Transaction Data
- Step 2: Validate the Transactions
- Step 3: Reconcile the Transactions
- Step 4: Process Batches and Generate Commission Statements
Overview
Once projected/expected commissions are generated for policies and pending cases, SmartCommissions users can bring transaction data from carrier commission statements and other external sources into the system. Users can then reconcile those amounts with the expected amounts calculated in SmartOffice to ensure that payments received from carriers are correct. After reconciliation, users can generate commission statements to send to advisors.
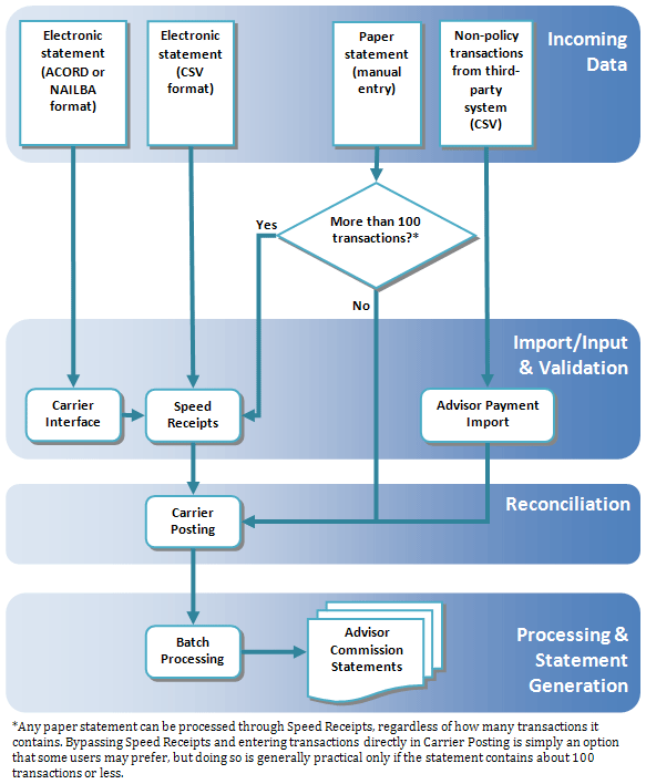
The following chart provides an overview of how commission data flows through this process and which portions of the commission tracking system are involved.
Step 1: Importing Commission Transaction Data
Carriers deliver commission statement data in a variety of formats. The format determines the method used to import the data into SmartOffice.
- Industry-standard electronic file (ACORD or NAILBA): Use the Carrier Interface.
- Non-industry-standard electronic file (CSV): Use Speed Receipts.
- Paper statement: Use Speed Receipts. Optionally, data can be hand-entered into Carrier Posting directly, though this is not practical for statements containing more than about 100 transactions.
- Non-policy transactions from a third-party system (CSV): Use Advisor Payment Import.
Step 2: Validate the Transactions
Validation is the process of matching each transaction received from the carrier to a policy and expected commission record in SmartOffice.
Depending on the method used to import the carrier transactions into SmartOffice, validation may take place in Speed Receipts or through Advisor Payment Import.
Step 3: Reconcile the Transactions
Reconciliation is the process of comparing the expected commission amount with the actual amount received and dealing with any discrepancies between the two. Reconciliation is performed in the Carrier Posting area of the system.
Step 4: Process Batches and Generate Commission Statements
Reconciled transactions are moved to the Batch Processing area of the system for posting. From here, checks and commission statements can be generated.